学术活动

当前位置: 首页 -> 科学研究 -> 学术活动 -> 正文

预告|第四届“管理哲学、研究方法与中国管理实践”学术研讨会暨中国企业管理研究会管理哲学专业委员会(2022)年会(线上)

信息来源:思源学术 微信公众号 发布日期:2022年11月20日 15:13


图片

第四届“管理哲学、研究方法与中国管理实践”学术研讨会暨中国企业管理研究会管理哲学专业委员会(2022)年会是中国企业管理研究会管理哲学专业委员会联合国内权威学术期刊、出版社以及中国知网共同打造的高水平学术交流平台。旨在深入贯彻落实习近平总书记系列重要讲话精神,坚持系统观念,运用系统理论和方法,系统分析营商环境优化、数字化转型、激发市场主体活力,以及促进经济高质量发展的机制等重大现实问题和复杂系统规律。此次研讨会将围绕“复杂系统管理:哲学、方法与实践”,并将继续推出“特色工作坊”模块,旨在为广大学者提供哲学和多种研究方法的学习和交流平台,服务中国学者成长。本届论坛将采用线上会议+网络直播的形式召开。


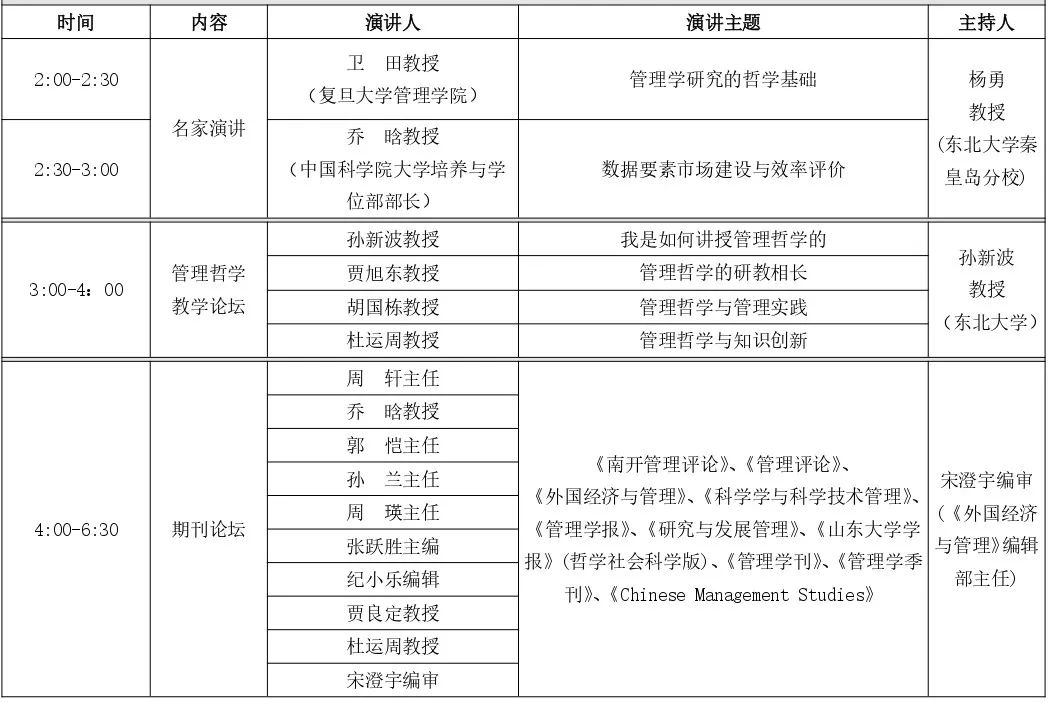
会议议程如下:

(具体安排以会议文件为准)





点击以下链接报名:  

第四届“管理哲学、研究方法与中国管理实践”学术研讨会暨中国企业管理研究会管理哲学专业委员会(2022)年会征文通知(第一轮)




11.26 上午

开幕式、主题报告

知网直播链接:

https://k.cnki.net/courseDetail/22304

图片

11.26 下午

主题报告

知网直播链接:

https://k.cnki.net/courseDetail/22304

图片

11.26 晚上

分论坛总览

图片

11.27

工作坊日程安排

图片




图片




图片

中国企业管理

研究会简介

中国企业管理研究会,原名中国工业企业管理教育研究会,创建于1981年。1995年3月经民政部批准,中国工业企业管理教育研究会改名为中国企业管理研究会。研究会承担的任务包括:向政府反映企业管理中出现的问题、提出企业管理政策建议;总结和推广企业的先进管理经验,并开展管理咨询服务;进行企业管理理论研究和学术交流;组织协调全国大专院校企业管理教材的编写和教学经验的交流;开展企业家经营管理知识培训和国际间的学术交流。

东南大学经济管理学院简介

东南大学商科历史可以追溯到1917年成立的南高师商业专修科。历经商科百余年、建院三十余年的发展,目前学院已成为东南大学专业门类最多、学生规模最大的学院之一。学院秉承“创新才有未来”的理念,肩负“育胸怀天下英才,铸通达古今新知”使命,以学科建设为龙头,以人才培养为重点,聚焦重大科研方向,倾心尽力育英才,顶天立地做科研,为实现“桃李天下皆有为”的学院愿景,锐意进取、开拓创新,持续推动学科建设、人才培养、师资队伍建设、科学研究、社会服务和国际化办学等方面的高质量发展。


END





请升级浏览器版本

你正在使用旧版本浏览器。请升级浏览器以获得更好的体验。